С помощью машинного обучения ученые впервые смогли в реальном времени понять мысли мышей, решающих пространственную задачу. Считывая мельчайшие движения их лицевых мышц, видеокамера, подключенная к компьютеру, смогла определить выбранную животными модель поведения, говорится в исследовании, опубликованном в журнале Nature Neuroscience.
В 2023 году ученые из Фонда Шампалимо, частного научного фонда в Португалии, исследуя мозговую активность мышей, ставили перед ними пространственную задачу, в ходе решения которой животным предстояло найти путь к сладкому угощению. По мере выполнения задания мышам приходилось менять стратегию, выбирая, какой путь наиболее оптимальный.
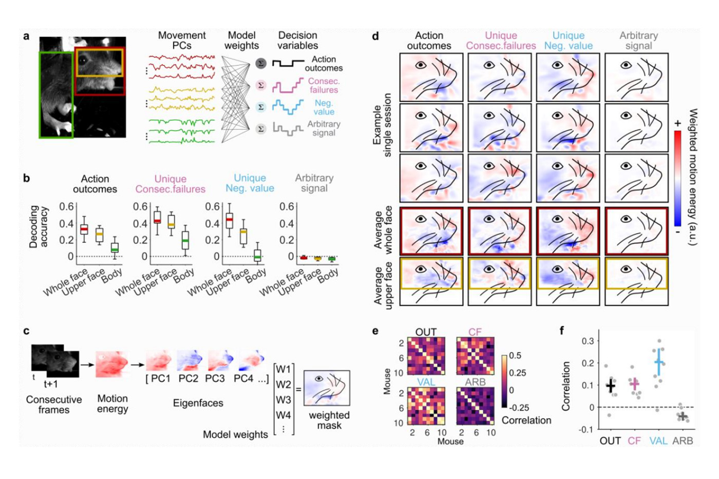
«Мы знали, что мыши могут решить эту задачу, используя различные стратегии, и мы смогли определить, какую стратегию они выбрали, по их поведению, — пояснила автор работы Фанни Казеттес. — Мы предполагали, что нейроны в мозге мыши будут отражать лишь используемую стратегию, но на деле все стратегии отражались одновременно, независимо от того, какую мышь выбирала в нужное время».
Это исследование натолкнуло ученых на идею проверить, как мозговая активность мышей отражается на движениях лицевых мышц. В новом исследовании они соорудили для мышей специальную установку виртуальной реальности. Идя по беговой дорожке, мышь шла к цели на экране, выбирая различные стратегии. При этом по пути ей систематически давали вознаграждение в виде капли сладкой воды, которую она слизывала из трубки.

Fanny Cazettes, Davide Reato, Elisabete Augusto, Raphael Steinfeld, Alfonso Renart, Zachary F. Mainen
Всего в эксперименте участвовало 17 мышей, испытывавших состояние жажды, при этом эмоции на их морде в ходе всего эксперимента считывались при помощи видеокамер, а изображение анализировалось c помощью алгоритмов машинного обучения одновременно со считыванием активности определенных нейронов. Результаты удивили ученых — обученный компьютер смог считывать изменения выражения на мордах мышей, сделав их не менее информативными, чем анализ активности нейронов. Считывая движения лицевых мышц, компьютер смог определять выбранную животным стратегию выполнения задания.
Другим неожиданным выводом стала схожесть лицевой мимики у разных мышей, что упрощало процесс «чтения мыслей».

Fanny Cazettes, Davide Reato, Elisabete Augusto, Raphael Steinfeld, Alfonso Renart, Zachary F. Mainen
«Схожие лицевые выражения соответствовали тем же выбранным стратегиям у разных мышей. Это указывает на то, что отражение определенного образа мыслей на уровне движений морды может быть стереотипичным, почти как в эмоциях», — пояснил соавтор работы Дэвид Реато.
«Наше исследование показало, что на лице отражаются идущие размышления до и после выполнения задания, что демонстрирует возможность неинвазивного мониторинга когнитивных состояний, в иных случаях, скрытых от наблюдения», — говорится в исследовании.
По мнению ученых, это дает возможность в будущем по выражению лица не только животных, но и человека, считывать мысли и намерения, что поднимает перед учеными ряд этических вопросов.
«Наше исследование показало, что видеосъемка — это не просто запись поведения — она может открыть нам окно в активность мозга. И если это восхитительно с точки зрения науки, то это и ставит вопросы о необходимости защиты нашей приватности», — добавил соавтор работы Альфонсо Ренарт.